Inhaltsverzeichnis
ATV
Amateurfunkfernsehen ist die Betriebsart bei der man (bewegte) Bilder überträgt, die auf einem Fernsehbildschim gesehen werden.
Hausberg
Im Sommer 2013 wurde berichtet, dass bei mir ein Gebäude weg gerissen werden soll, dass die Sicht zum ATV-Hausberg versperrt. ICh fieberte dem Termin entgegen, und siehe da, jetzt stärt das nächste Haus dahinter!
Empfangstechnik
Fernseher, SCART/HF-Kabel, Sat-Receiver, Sat-Kabel, Antenne
Sendetechnik
Von einem OM bekam ist ein ATV Modul zu Verfügung gestellt. Von einem Kollegen eine WLAN Antenne. Vom Flohmarkt hatte ich Kabel mit SMA Anschlüssen.
Verbunden ergibt das einen ATV Sender, der gerade so ausreicht um den Hausberg zu erreichen. Jedoch unter Dach reicht die Feldstärke nicht aus, bzw. es kommt ja noch zusätzliche Kabeldämpfung hinzu.
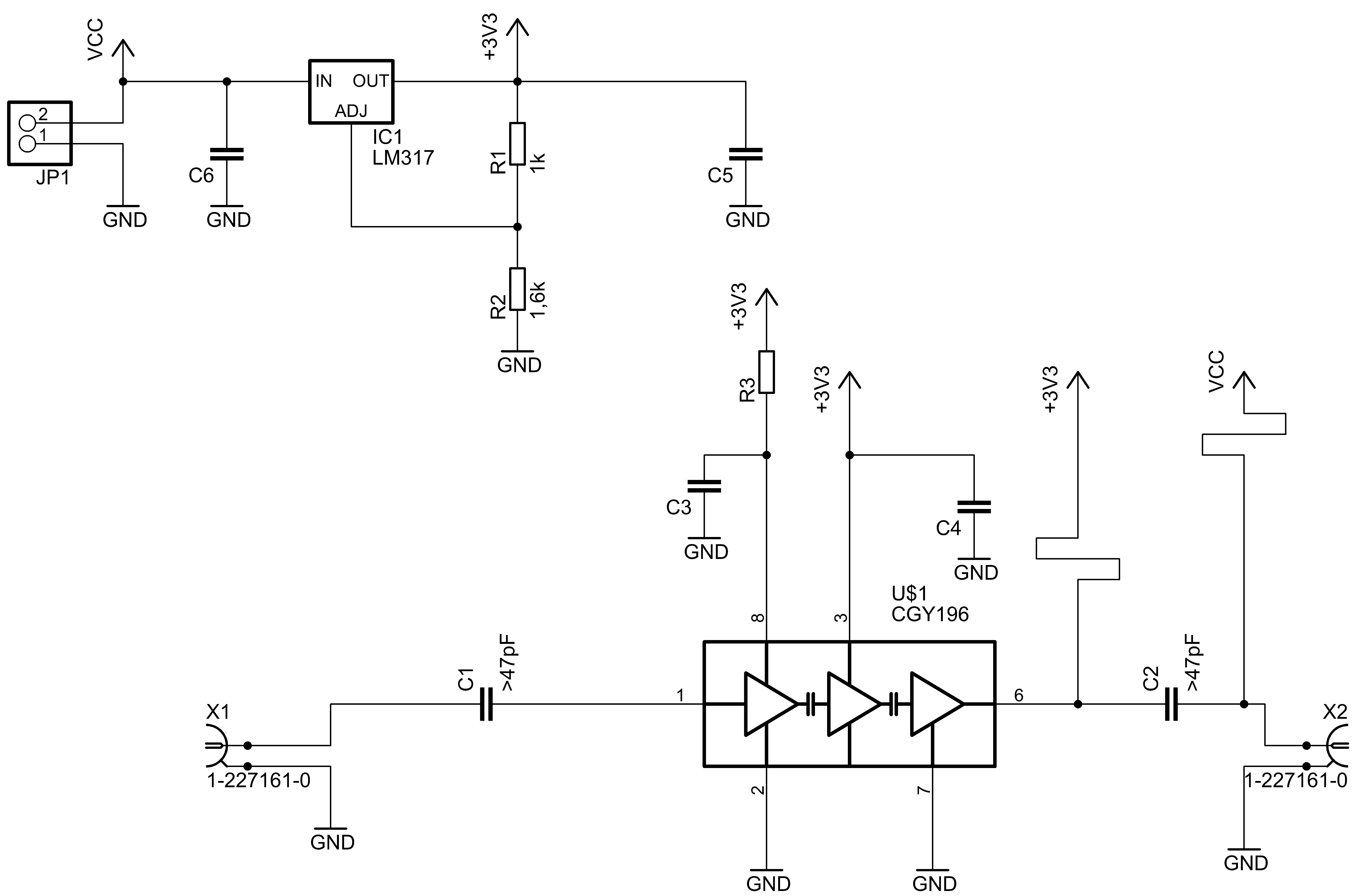
Also muss ein kleiner TX-Verstärker her. Von Ebay erhielt ich MMICs CGY196. Diese auf einer kleinen Platine ergeben einen kleinen Nachbrenner für den 20mW Ausgang.
Leider hat sich bei einem Sendeversuch der Verstärker IC mit Rauchwolke verabschiedet. Nun von einem OM eine 2W PA bekommen, die macht bei 200mW Input ca 1W HF am Ausgang. Jetzt komme ich am ATV Relais über die Rauschsperre.
Als Audioquelle dient ein Audio-AGC, mit Elektretmikofon regelt der Verstäker sich auf einen NF-Pegel. Allerdings pumpt die Schaltun zu sehr in Sprechpausen und die Zeitkonstante ist fest eingebaut.
Der nächste Audioversuch beihaltet einen Telefonkapsel mit Transistor als Vorverstärker, da die NF zu gering war, habe ich eine weiter Stufe nachgeschaltet, dazwishen ein Poti zum einstellen. Jetzt habe ich ausreichent NF, jedoch auch eine Rückkopplung wenn ich den TV-Ton nicht reduziere. Eine automatische Schaltung müsste her.


